The intranet portal is a central hub at YASH for accessing resources, collaborating on projects, and staying updated. Identified pain points include slow loading times, complex navigation, and document retrieval challenges. This case study details a UX research and design process to revamp the intranet, aligning it with user needs and enhancing efficiency while reflecting YASH's commitment to innovation and user-centric design.
YASH Tech. struggles with usability issues on its outdated intranet, causing inefficient navigation and limited collaboration tools. The unappealing interface and accessibility concerns hinder employee productivity and satisfaction.
To address these challenges with its outdated intranet we're redesigning YASH Tech.'s intranet to modernize it, improve navigation and ensure better accessibility. Our goal is to boost employee productivity, satisfaction, and overall user experience.
Conducted interviews with 25 employees across different departments to understand their experiences and gather insights.
Common pain points identified include:



Mapped out the user journey from login to task completion, highlighting touchpoints and pain points. Discovered that employees often face frustration during document retrieval and collaboration tasks.

To identify patterns and themes in the data collected from user interviews, surveys, and usability testing, an affinity mapping exercise was conducted. The following clusters represent the common pain points and challenges faced by users on the current intranet portal:



Analyzed data from competitors in the IT sector to identify best practices and innovative features. YASH lags behind in mobile responsiveness and user-centric design.
Insights for YASH:
This competitive analysis provides valuable insights for the redesign process, guiding the identification of features and functionalities that can enhance YASH' intranet portal and elevate it to industry standards.
Online Survey: Conducted a online survey distributed to 200 employees across various departments within YASH. The survey aimed to collect quantitative data on the current intranet usage and user satisfaction.
Key Questions:
Survey Results:
User Interviews: Conducted in-depth interviews with 15 employees from different departments, aiming to gather qualitative insights into their experiences, challenges, and suggestions related to the intranet.
Key Interview Questions & Findings:
Conclusion: The quantitative and qualitative research provides a comprehensive understanding of user perceptions and experiences with the current intranet. The combination of survey data and interview findings serves as a robust foundation for identifying specific pain points and areas for improvement in the redesign process. This user-centric approach ensures that the redesigned intranet addresses real user needs and aligns with the goals of enhancing usability and overall satisfaction.
To ensure a seamless and efficient user experience, the user flows have been developed based on identified pain points and user expectations.
Click here to see user flows that represent common scenarios and interactions within the intranet portal:
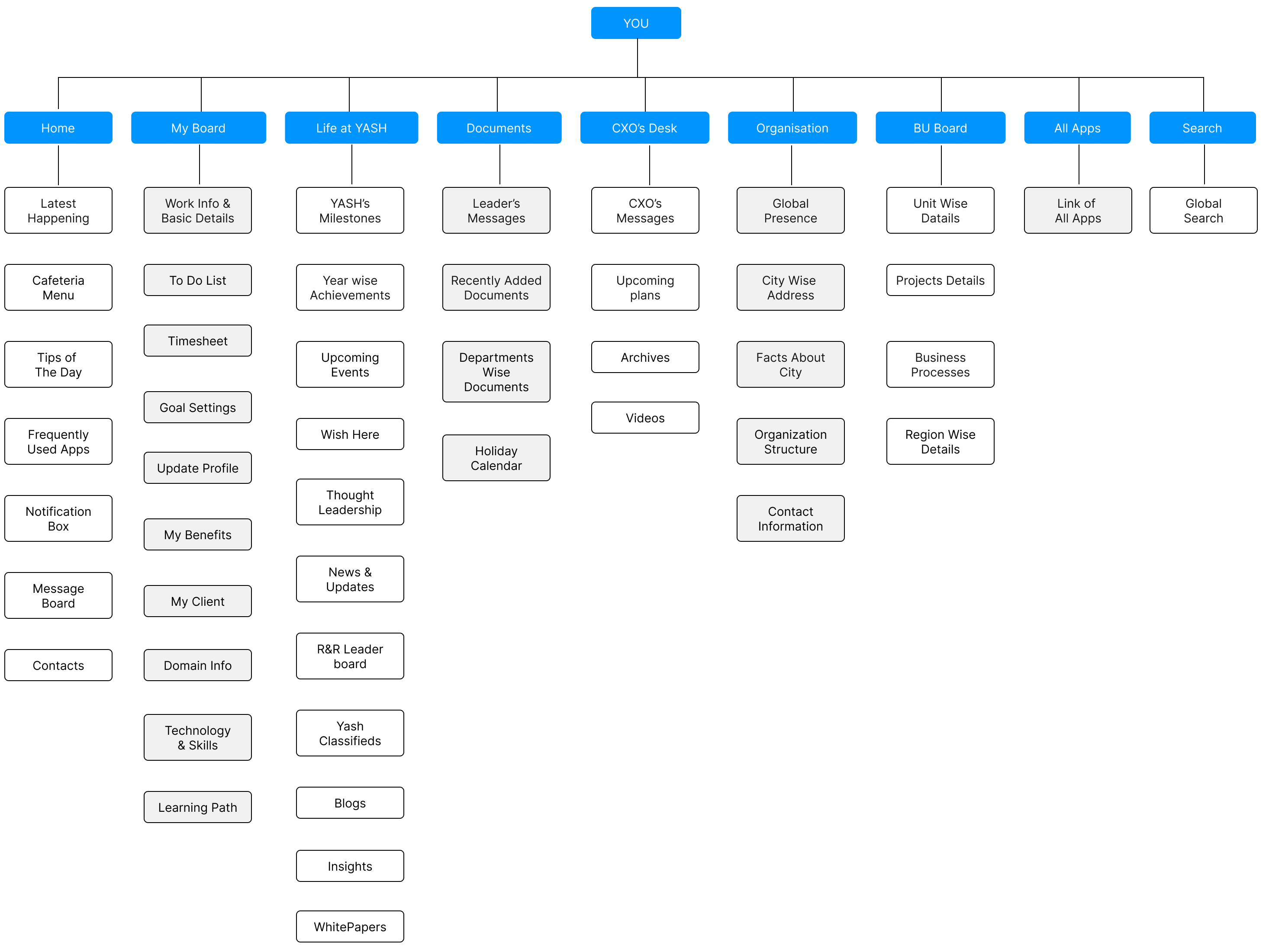
The sitemap outlines the structure and hierarchy of the intranet, ensuring a logical organization of content and intuitive navigation. The following sitemap reflects the identified user flows, pain points, and features for the redesign:
The revised sitemap aims to provide a structured and intuitive navigation experience for users, covering personalized dashboards, company updates, executive communications, organizational information, and access to a variety of applications. The inclusion of "My Board," "Life at YASH," "CXO's Desk," "Organization," and "All Apps" ensures that users can easily access relevant information and tools, contributing to a more user-friendly and engaging intranet experience.
Ensuring accessibility is a crucial aspect of the YASH's intranet redesign to provide an inclusive user experience for all employees, including those with disabilities. The accessibility evaluation covers various aspects, including compliance with Web Content Accessibility Guidelines (WCAG) 2.1, usability for users with different abilities, and recommendations for improvement. Click here to see the Evaluation Methodology in detail
Produced high-fidelity designs incorporating visual elements, branding, and a cohesive design language, addressing the identified pain points.


The design system documentation provides a comprehensive guide for the consistent implementation of design elements and components across the YASH's intranet. This document includes guidelines, principles, and specifications to ensure a unified and visually appealing user interface.
This design system documentation serves as a comprehensive guide for the consistent implementation of design elements, ensuring a cohesive and user-friendly experience across the YASH's intranet.
Conclusion: Through a comprehensive research and design process, the redesigned intranet portal for YASH aims to address identified pain points, improve user satisfaction, and align with the organization's goals. The iterative nature of the process ensures that user feedback is incorporated at each stage, resulting in a user-centric and effective solution for the company's intranet needs.